按照《中共河南省委宣传部关于做好河南新闻出版奖推荐评选工作的通知》(豫宣通〔2025〕41号)精神,根据省委宣传部《河南新闻出版奖(新闻类)初审反馈意见》,经评选工作专班专业评审组进行初审评选,确定新乡日报社8件作品、新乡广播电视台10件作品、县级融媒体中心4件作品为河南新闻出版奖(新闻类)考察对象。为充分发扬民主,广泛听取意见,接受社会监督,现将拟推荐对象予以公示(见附件)。
公示时间为2026年3月26日至3月30日。如对拟推荐对象有异议的,请于公示期内向市委宣传部反映。反映形式为电话、信函,信函以到达日邮戳为准。以单位名义反映情况的材料需加盖单位公章,以个人名义反映情况的材料应署实名,并提供联系电话。
通信地址:新乡市红旗区人民东路甲1号新乡市委宣传部
联系电话:0373—3696509
邮政编码:453000
附件:
1.河南新闻出版奖(新闻类)考察对象名单(新乡日报社作品)
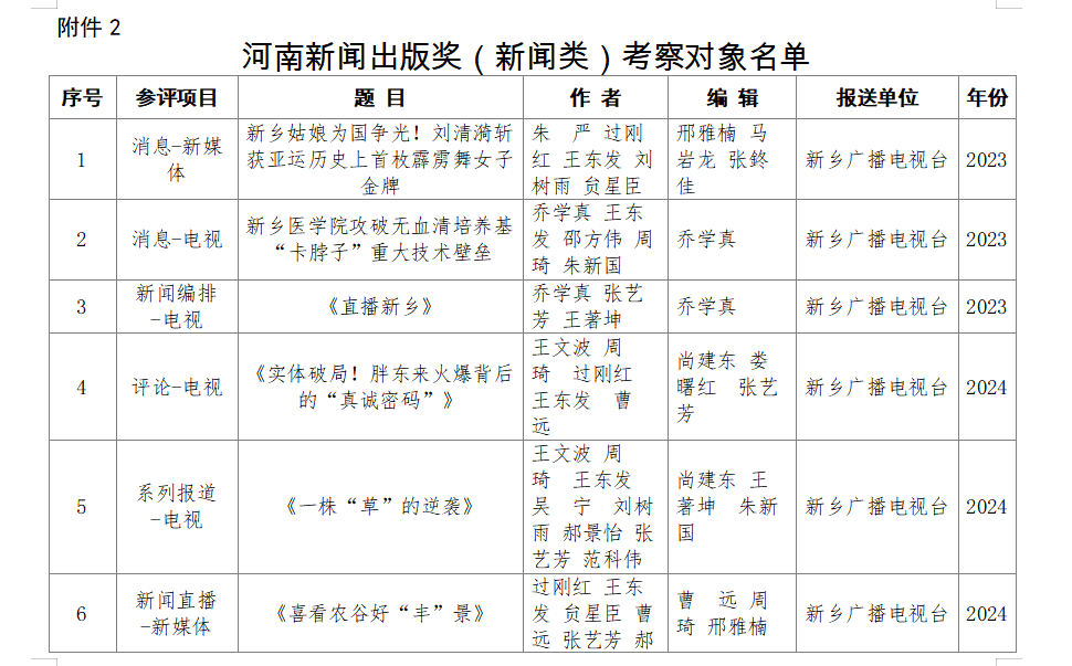
2.河南新闻出版奖(新闻类)考察对象名单(新乡广播电视台作品)
3.河南新闻出版奖(新闻类)考察对象名单(县级融媒体中心作品)
中共新乡市委宣传部
2026年3月26日



