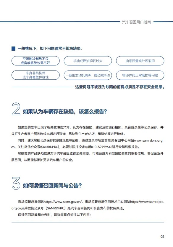
新版指南特别增设“召回新闻与公告解读”板块,为车主阅读召回公告提供了明确指引。车主应核对召回车型及生产日期,并通过车辆识别代号(VIN)具体判断是否在本次召回范围内。如有疑问,可拨打生产者服务电话或与4S店进行咨询。车主要重点关注缺陷可能导致的后果及其应急处置方法,并尽快完成召回维修,以消除车辆安全隐患。二手车用户可能无法及时收到召回通知,建议养成主动查询习惯。
市场监管总局呼吁广大车主通过市场监管总局召回中心网站www.samrdprc.org.cn,或其微信公众号(SAMRDPRC),及时查询车辆是否在召回范围内,积极配合召回实施,共同守护用车安全。







